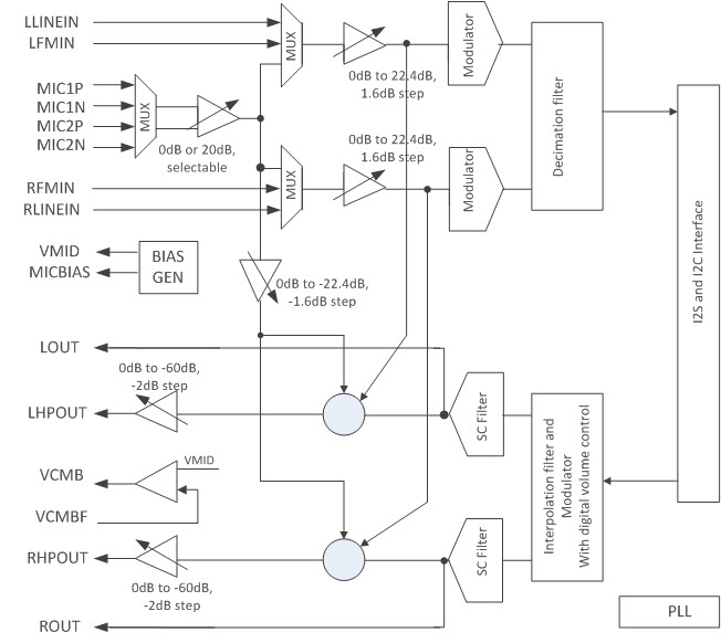
This audio codec integrates 2-channel 24-bit sigma-delta ADCs and 2-channel 24-bit sigma-delta DACs, and fractional audio PLL to support a wide range of sample rates. The input paths support stereo FM/LINE input, two analogue and two digital microphones. The output paths support stereo line output and stereo headphone output. It is suitable for low power portable audio applications.
|
|
|













